导读
维持性血液透析(MHD)患者体内蛋白结合毒素和中大分子毒素的蓄积是导致其发生远期并发症的原因之一。血液灌流能清除这些尿毒症毒素,减少 MHD患者远期并发症发生。上海市医学会肾脏病专科分会参考国内外文献,结合临床诊疗实践经验,从适宜患者、治疗频次、治疗方式、不良反应及注意事项4方面制订血液灌流在 MHD患者中的临床应用共识,旨在为MHD患者血液灌流的合理、规范化治疗提供指导性意见。

一 背景情况
低通量透析(LFHD)、高通量透析(HFHD)和血液透析滤过(HDF)主要通过弥散和对流的方式清除毒素,但对蛋白结合毒素和中大分子毒素的清除能力有限。血液灌流(HP)通过吸附作用清除毒素,对蛋白结合毒素和中大分子毒素的清除能力优于LFHD、HFHD和HDF。初步临床研究显示,HP可改善MHD患者严重尿毒症相关的皮肤瘙痒、睡眠障碍、周围神经病变、透析淀粉样变和难治性高血压等,提高患者的生活质量和生存率。

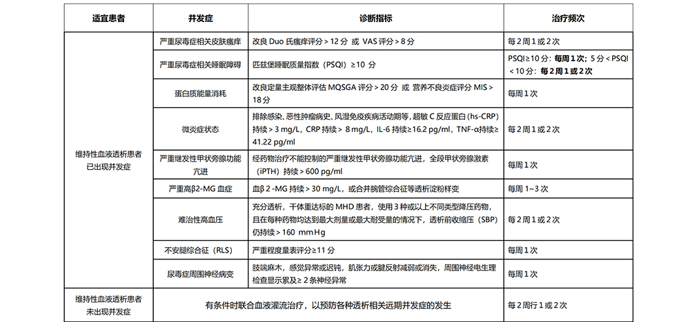
二 适宜患者与治疗频次

三 治疗方式
1. 治疗模式:HP可与包括LFHD、HFHD 和HDF在内的3种血液净化方式进行组合式治疗。
2. 治疗时间:建议每次HP治疗时间为2.0-2.5h之间。
3. 血流量:HP联合HD或HDF时,建议血流量应控制在150-250ml/min之间。
4. 组合式治疗时灌流器与透析器或滤器连接方式:建议将血液灌流器串联在透析器或滤器前。
5. 组合式治疗时HP治疗开始的时间:将HD与HP装置进行串联组合(即组合式治疗),在治疗进行至2.0-2.5h时(第1种组合式治疗)卸除HP装置,继续行HD治疗;或待HD治疗结束前的2.0-2.5h时(第2种组合式治疗)安置HP装置再行组合式治疗。两种方式对肌酐、尿素氮的清除效果无差异,第2种组合治疗方式对患者甲状旁腺激素、FGF-23、血β2-MG、IL-1、IL-6和TNF-α的清除效果更佳,且未增加低血压、凝血等不良事件的发生。

四 注意事项
1、 不良反应及处理
①生物相容性异常:HP治疗0.5-1.0h后,患者可出现寒战、发热、胸闷、呼吸困难、白细胞或血小板计数一过性减少等,立即予静脉注射地塞米松、吸氧等处理;若症状未缓解,则终止HP治疗。
②吸附剂颗粒栓塞:治疗中患者出现胸闷、进行性呼吸困难、血压下降等,应明确患者是否存在吸附剂颗粒栓塞。一旦出现栓塞现象必须立即停止治疗,给予吸氧或高压氧治疗。
③空气栓塞:患者表现为咳嗽、胸闷气短、突发呼吸困难,严重者出现发绀、血压下降,甚至昏迷。主要源于灌流治疗前体外循环管路中气体未完全排除干净,或存在空气回血,或治疗过程中血路连接不牢固,或管路出现破损而导致气体进入到体内。一旦空气栓塞诊断明确,必须立即停止HP治疗,采取左侧卧位,头低脚高位;予吸纯氧,以及面罩吸氧或气管插管等心肺支持治疗;如空气量较多,有条件者可予右心房或右心室穿刺抽气。
④出凝血功能紊乱:吸附治疗时可能会伴凝血因子的吸附,或HP治疗过程中出现血小板,大量聚集并活化,导致凝血发生;肝素用量不足、血流量不足、环境温度过低均会导致凝血发生,治疗时需引起注意,并及时处理。
⑤低血压:HP治疗初期由于血容量减少, 治疗过程中超滤过多或发生过敏反应等,均可导致低血压发生,需积极预防、早期发现、快速处理、适当扩容,必要时提前终止PH治疗。
2、不建议行HP或暂停HP治疗的情况
①血小板计数<60×10^9/L;②白细胞计数<4×10^9/L;③低血压(透析前血压<90/60mmHg);④活动性出血;⑤血流动力学、生命体征不稳定。

参考文献:
1.上海市医学会肾脏病专科分会.血液灌流在维持性血液透析患者中的临床应用上海专家共识[J].上海医学,2021,44(9):621-627.